Jak oceniamy wydźwięk wypowiedzi?
Analiza wydźwięku wypowiedzi (potocznie zwanego sentymentem) w systemie SentiOne opiera się na badaniach brytyjskich naukowców Johna R. Crawforda i Julie D. Henry. Analizowali oni Skalę Pozytywnego i Negatywnego Afektu (PANAS). Dzięki wykorzystaniu wyników badań, w SentiOne możemy określić stosunek emocjonalny autora wypowiedzi do badanego tematu.
Do czego służy i na czym dokładnie polega skala PANAS?
PANAS – ang. Positive and Negative Affect Schedule.
Skala Pozytywnego i Negatywnego afektu służy do badania częstotliwości i intensywności doświadczania pozytywnych oraz negatywnych stanów afektywnych, które stanowią jeden z podstawowych komponentów poczucia szczęścia i subiektywnego dobrostanu. Osoby negatywnie afektywne widzą świat w ciemniejszych barwach. Skale NA oraz PA odzwierciedlają aspekty usposobienia osoby badanej. Wysokie NA wskazuje na subiektywną udrękę i nieprzyjemne zobowiązania, a niskie NA brak tych doznań. W odróżnieniu od tego, PA reprezentuje wymiar, w jakim jednostka doświadcza przyjemnego połączenia ze środowiskiem. Tym samym, emocje takie jak entuzjazm lub czujność są wskaźnikami wysokiego PA, podczas gdy ospałość i smutek charakteryzują niskie PA. Czyli jednym zdaniem – jak ktoś zawrze w wypowiedzi wyrażenia, które wskazują na negatywne emocje autora, jest wysokoprawdopodobne, że ta wypowiedź jest negatywna. I vice versa.
Skala PANAS składa się z 10 stwierdzeń, które odnoszą się do pozytywnych stanów emocjonalnych oraz 10 do negatywnego afektu. Ten 20-jednostkowy kwestionariusz został wymyślony przez Panów: Watsona, Clarka i Tellegena w 1988 roku.
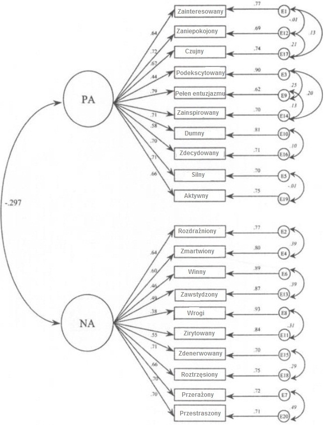
Graficzne przedstawienie skorelowanego modelu dwuczynnikowego PANAS wygląda następująco (grafika).

Na rysunku czynniki utajone są przedstawione jako duże owale lub okręgi, a zmienne manifestowane (np. zaobserwowane) jako prostokąty i kwadraty. Pojedyncze strzałki łączące zmienne przedstawiają ścieżki nieformalne, swobodne, natomiast strzałki podwójne reprezentują zależność dwóch zmiennych lub korelację pomiędzy zmiennymi.
Z badania wynika, że zmienne demograficzne (osób biorących udział w badaniu) mają nieznaczny wpływ na wyniki, np. kobiety osiągnęły wyższe wyniki w skali NA, mężczyźni natomiast osiągnęli wyższe wyniki w skali PA.
Ogólny wniosek wynikający z badania pozwala założyć, że PANAS mierzy dwa niezależne czynniki: PA i NA. Dopuszczenie zależności PA i NA znacząco zwiększyło dopasowanie modelu, ujawniając, że PA i NA mierzone przez PANAS (w zależności od modelu) są w pewnym stopniu zależne bądź relatywnie niezależne.
PANAS okazał się być narzędziem o odpowiednich właściwościach psychometrycznych przy dużej próbie składającej się z przedstawicieli ogólnej dorosłej populacji. Wyniki badania wskazują, iż PANAS może nie posiadać całkowitej niezależności czynnikowej wśród płci. Natomiast nie wywołuje to wielkich zagrożeń dla trafności lub użyteczności testu.
Sentyment w systemie SentiOne przy wykorzystaniu 20-itemowej skali umożliwa obiektywną ocenę wydźwięku wypowiedzi internauty. Odchylenia w ocenie wypowiedzi wynikają często z nagromadzenia bardzo negatywnych słów (np. przekleństw) bądź z powodu użycia trudnej do ocenienia przez algorytm ironii.
Dla tych, którzy chcą bardziej zgłębić temat polecamy następujące źródła:
http://en.wikipedia.org/wiki/Affect_measures
http://www.gse.uci.edu/childcare/pdf/instrumental_docs/PANAS%20ID.pdf